Cumplimiento de la Sentencia SU 288 de 2022 de la Corte Constitucional - MADR
Contenido de la página
|
PUBLICACIONES
|
Infografia_SENTENCIA_SU_288_22_V3.pdf
| 
|
|---|
NORMATIVIDAD
|
| 
|
|---|
COMUNICADOS |
| 
|
|---|
AVANCES
|
| |
|---|
MIULTIMEDIA
|
| |
|---|
DOCUMENTOS
sdf
|
| |
|---|
|
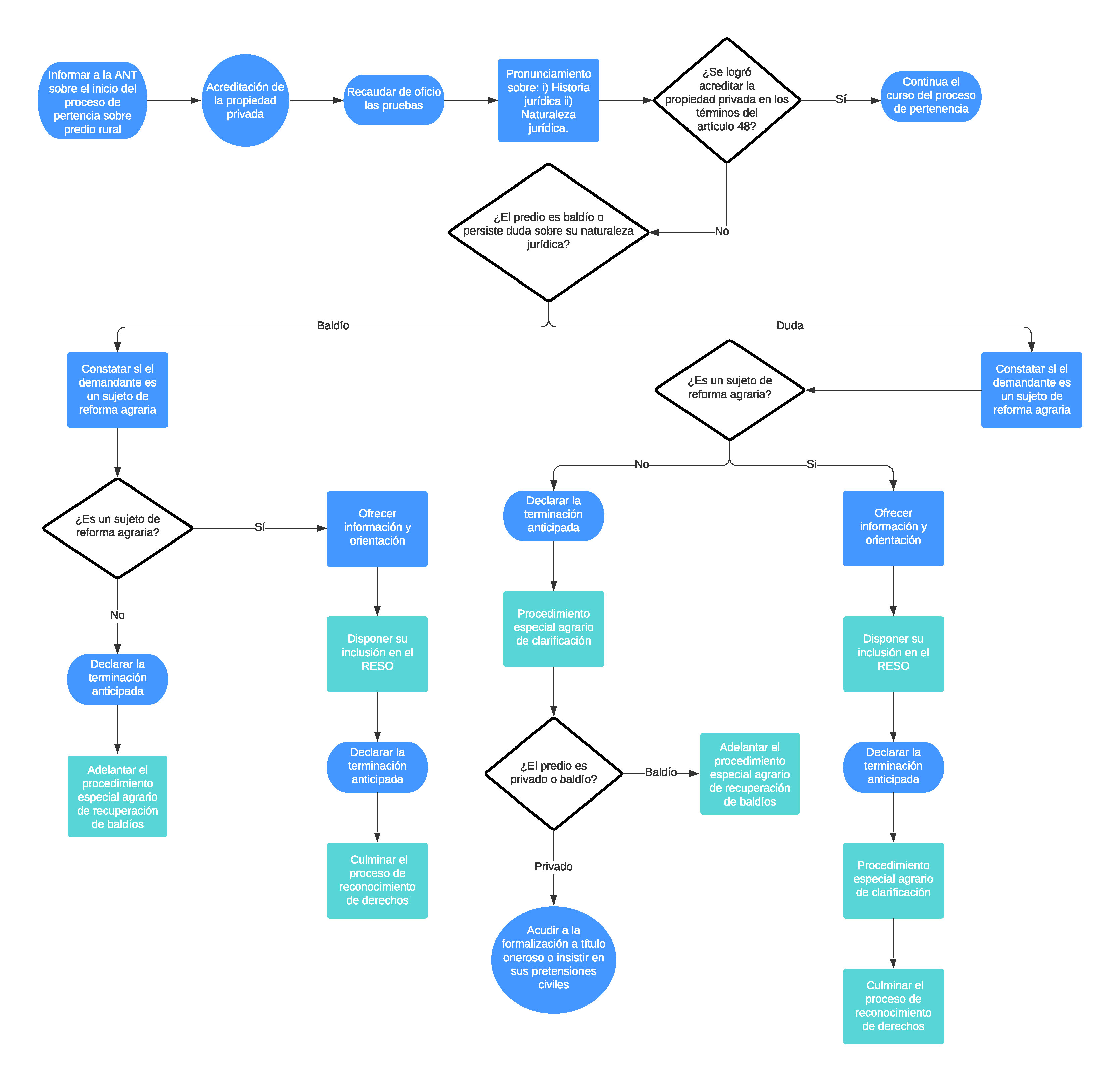
LINEAMIENTOS REGLAS DE DECISIÓN SU 288 DE 2022
|
|---|
|
|
|
Red de Comunicaciones
Agencia de Desarrollo Rural – Agencia Nacional de Tierras –
Unidad de Restitución de Tierras – UPRA – Banco Agrario de Colombia
Finagro – Fiduagraria – Agrosavia – ICA – Vecol – Bolsa Mercantil de Colombia
– Corabastos – Corporación Colombia Internacional